4 min.

Síntomas miccionales y nicturia en hombres: evaluación, causas y manejo clínico

Síntomas miccionales y nicturia en hombres: evaluación, causas y manejo clínico

La hiperplasia prostática benigna es la enfermedad urológica más frecuente en hombres en envejecimiento, con evidencia histológica presente en aproximadamente el 50% de los hombres a los 60 años y hasta en el 90% a los 85 años (1)(2). Aunque muchos casos no son clínicamente significativos, cuando se manifiesta puede producir síntomas del tracto urinario inferior (LUTS), afectando la calidad de vida y aumentando el uso de servicios de salud. En ausencia de tratamiento, la obstrucción de la salida vesical puede progresar a disfunción urinaria, retención urinaria aguda e incluso daño renal (1). En las últimas décadas, el manejo de la hiperplasia prostática benigna ha evolucionado desde un enfoque centrado en el alivio sintomático hacia estrategias dirigidas a modificar la progresión de la enfermedad (2).

Fisiopatología de la hiperplasia prostática benigna

La fisiopatología de la hiperplasia prostática benigna involucra dos componentes principales: Un componente estático, relacionado con el aumento del tamaño prostático y un componente dinámico, asociado al tono del músculo liso prostático. Esto permite múltiples objetivos terapéuticos (2).

Evaluación inicial de los síntomas urinarios bajos (LUTS)

La evaluación inicial de los síntomas urinarios bajos incluye una historia clínica detallada, examen físico y el uso del IPSS (International Prostate Symptom Score) para cuantificar la severidad de los síntomas de manera inicial, se detalla el abordaje inicial en la figura 1. En este texto, analizaremos la nicturia como un síntoma que puede estar asociado a hiperplasia prostática benigna, aunque también puede tener otras etiologías.

Adaptado de Urol Clin N Am 52 (2025) 605–615 https://doi.org/10.1016/j.ucl.2025.07.006

Nicturia: definición clínica e impacto en la calidad de vida

La nicturia se define como el despertar nocturno para orinar, considerándose clínicamente significativa cuando ocurre dos o más veces por noche. Este síntoma afecta la calidad de vida al interrumpir el sueño y generar alteraciones funcionales durante el día. Se ha relacionado con enfermedad cardiovascular, diabetes, aumento del índice de masa corporal, menor productividad laboral, depresión, deterioro cognitivo, caídas, fracturas y mayor mortalidad, lo que resalta su impacto clínico y en salud pública (3)(4).

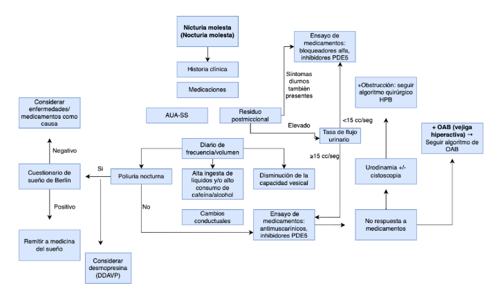
Adaptado de EAU Guidelines MANAGEMENT OF NON-NEUROGENIC MALE LOWER URINARY TRACT SYMPTOMS (LUTS)

Factores de riesgo asociados a la nicturia

Los factores de riesgo incluyen: Edad avanzada, comorbilidades como diabetes, hipertensión, apnea obstructiva del sueño e insuficiencia cardíaca congestiva, uso de medicamentos como diuréticos y litio (3)

Fisiopatología de la nicturia y regulación hormonal

La producción de orina está regulada por hormonas como la vasopresina, renina, aldosterona, angiotensina y el péptido natriurético auricular. Las etapas del sueño influyen en su secreción, especialmente el sueño profundo (NREM), que predomina en la primera mitad de la noche. Cuando este sueño se interrumpe o hay privación del mismo, disminuye la secreción hormonal adecuada, favoreciendo la natriuresis y la diuresis nocturna (4)

Etiología de la nicturia: causas urológicas y sistémicas

La nicturia refleja la relación entre la producción nocturna de orina y la capacidad vesical de almacenamiento. Puede presentarse por múltiples causas, que incluso pueden coexistir: Trastornos del tracto urinario inferior (LUTD), como vejiga hiperactiva o síndrome de dolor pélvico crónico, Obstrucción de la salida vesical, Factores conductuales, Trastornos del sueño, Enfermedades sistémicas no urológicas. Solo se considera un síntoma urinario cuando está asociada a disfunción del tracto urinario inferior (5).

Evaluación y manejo clínico de la nicturia

Es importante moderar las expectativas del paciente, ya que la resolución completa de la nicturia no siempre es posible; sin embargo, el tratamiento puede mejorar significativamente la calidad del sueño y la calidad de vida (4). La evaluación debe incluir una historia clínica detallada, la ingesta de líquidos —especialmente cafeína y alcohol—, la presencia de síntomas urinarios diurnos y síntomas obstructivos, así como los hábitos y la calidad del sueño (3)(4). El manejo debe centrarse en la causa subyacente y, en casos de poliuria nocturna, puede considerarse el uso de desmopresina en hombres menores de 65 años, con monitoreo del sodio sérico para evitar hiponatremia. El tratamiento farmacológico depende de la etiología, incluyendo antagonistas α1-adrenérgicos en pacientes con síntomas obstructivos, antimuscarínicos en casos de vejiga hiperactiva e inhibidores de la 5α-reductasa en hombres con próstata aumentada de tamaño (>40 mL). (5).

Cambios en el estilo de vida para el manejo de la nicturia

Las modificaciones conductuales son fundamentales en el manejo de la nicturia e incluyen reducir la ingesta de líquidos en la tarde y al menos 2 horas antes de dormir, disminuir el consumo de cafeína y alcohol, y reducir aproximadamente un 25% la ingesta total de líquidos. Asimismo, es importante mejorar la higiene del sueño mediante el establecimiento de rutinas y la disminución del uso de pantallas en la noche. Otras medidas incluyen elevar las extremidades inferiores o utilizar medias de compresión, disminuir el consumo de sal en horas nocturnas y ajustar el horario de los diuréticos a momentos más tempranos del día. Estas recomendaciones deben individualizarse según las condiciones clínicas de cada paciente.

Adaptado de https://doi.org/10.1016/j.ucl.2025.07.011

** AUA-SS: American Urological Association Symptom Score

Los síntomas miccionales del tracto urinario inferior son una causa muy frecuente de consulta, aunque la mayoría de estos se deben a la hiperplasia prostática puede existir otras etiologías que lo generen, es importante tener un enfoque inicial claro para un adecuado tratamiento y en ocasiones especiales puede requerir un estudio mas profundo. La nocturia es uno de los síntomas que mas impacta sobre la calidad de vida y debería ser estudiado a mayor profundidad cuando el manejo farmacológico inicial no presenta una respuesta esperable

Bibliografía

  1. Sandhu JS, Cheung F. Review of current guidelines and innovations in benign prostatic hyperplasia evaluation and management. Urol Clin North Am. 2025;52:605–615.
  2. Te AE, Ramaswamy A, Kaplan SA. Medical therapy for benign prostatic hyperplasia and lower urinary tract symptoms. Urol Clin North Am. 2025;52:595–604.
  3. Getaneh FW, Sussman RD, Iglesia CB. Nocturia: evaluation and management. Am Fam Physician. 2025;111(6):515–523.
  4. Orlando AP, Maciejko LA, Lerner LB. Nocturia in men: is the prostate really to blame? Urol Clin North Am. 2025;52:581–594.
  5. Cornu JN, Elterman D, Hashim H, Herrmann TRW, Karavitakis M, Malde S, et al. EAU Guidelines on Non-Neurogenic Male Lower Urinary Tract Symptoms (LUTS). Arnhem: European Association of Urology; 2026.